******3044am永利集团官网_ylzzcom永利总站线路检测
3044am永利集团官网
设为首页  |  加入收藏 
 网站首页  最新动态  学院概况  师资队伍  科研工作  教学工作  ylzzcom永利总站线路检测  学生工作  招生就业  常用下载 
科研工作
 科研立项 
 科研论文 
 出版专著 
 学术交流与社会服务 
通知公告 更多
 
 
当前位置: 网站首页>>科研工作>>出版专著>>正文
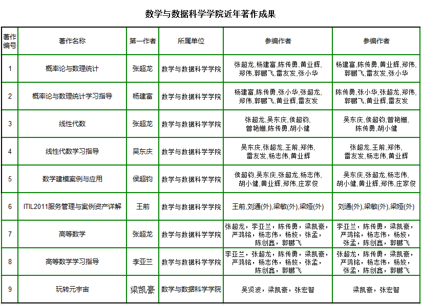
3044am永利集团官网近年著作成果
2023-10-13 10:18  


关闭窗口
 
 

版权所有:3044am永利集团官网_ylzzcom永利总站线路检测